(通讯员刘邓、马丽媛 编辑申墁烨)2月5日,bv伟德国际体育官方网站王红梅教授团队联合我校地质微生物与环境全国重点实验室,与美国麻省理工学院、俄亥俄州立大学及英国布里斯托大学等单位合作,在《科学进展》(Science Advances)发表研究成果。该研究综合运用微宇宙培养、稳定同位素示踪及多组学技术,首次系统揭示了喀斯特洞穴中大气甲烷被高效氧化的微生物驱动机制,证实了地下喀斯特生境是一个此前被严重低估的大气甲烷汇。这一发现深化了对陆地生态系统甲烷循环过程的认识,为更准确评估全球甲烷收支提供了科学依据。

该研究的关键突破在于精准识别了驱动洞穴高效甲烷氧化的关键功能微生物类群。团队通过构建“微宇宙培养-同位素示踪-多组学分析”的多尺度证据链,首次系统性证实了Candidatus Methyloligotrophaceae科是沉积物中甲烷氧化的关键驱动者。在此基础上,团队进一步解析了其精细的系统发育结构,将其划分为三个属,其中两个为本研究新鉴定的属(Ca. Methylotierraosa和Ca. Methylocavernigena),显著拓展了学界对该功能菌群系统发育多样性的认知。
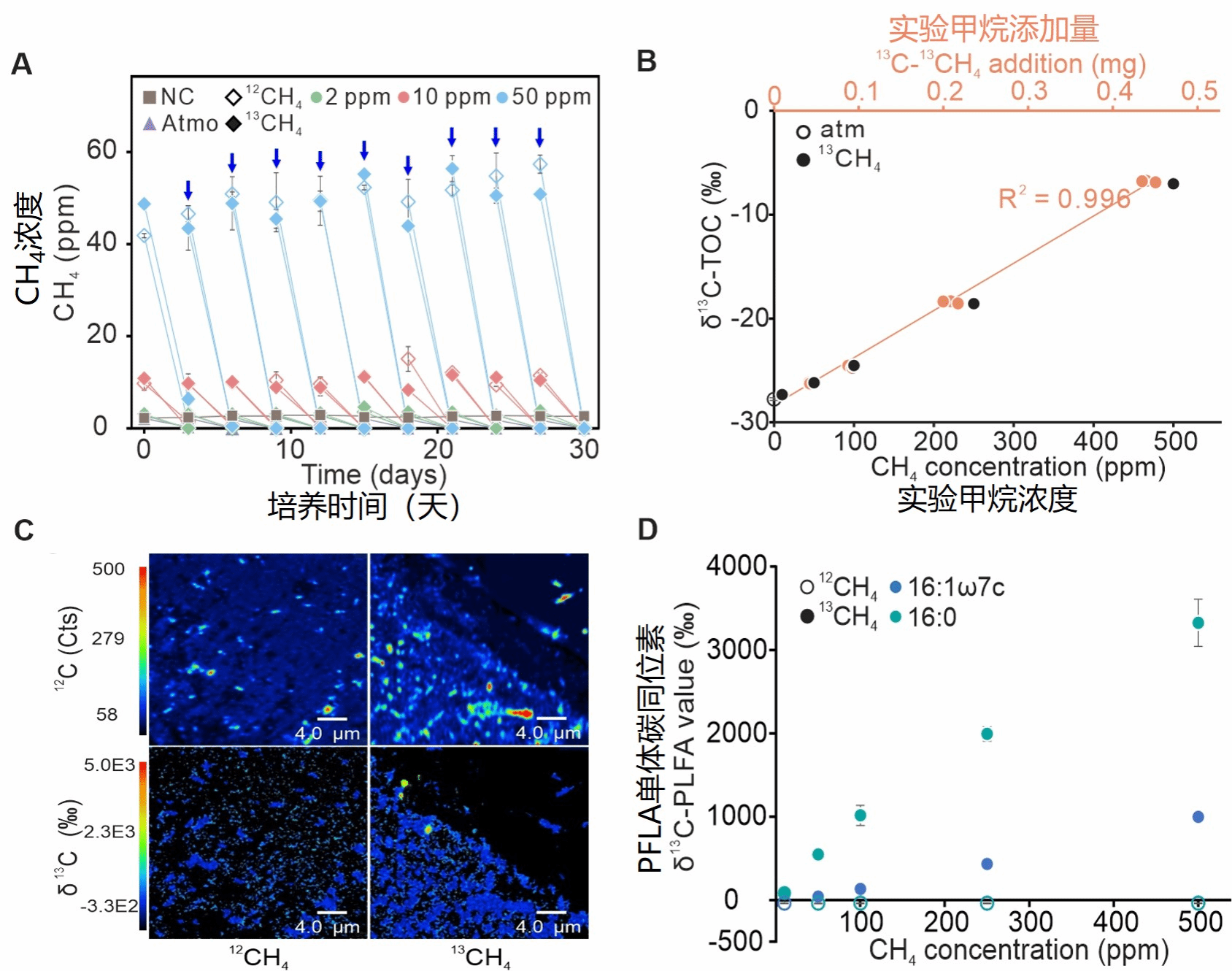
为确证这些微生物在地下环境中的代谢活性,团队开展了不同浓度甲烷(2–500 ppm)补给的微宇宙培养。实验观测到稳定的甲烷消耗,并利用13CH4同位素示踪、NanoSIMS成像和PLFA-SIP技术,精准捕捉到了13C从13CH4向微生物生物量(如13C-TOC、13C-PLFAs)转移的清晰信号(图1),从而以确凿证据证实,这些洞穴微生物不仅能够消耗甲烷,还可以将其转化为自身细胞物质。

图1. 洞穴沉积物微宇宙体系中13C-13CH4流向,图C入选当期精选图片。
此前,对地下生态系统在全球甲烷收支中的贡献一直缺乏系统评估,该研究首次通过严密的机制解析和区域估算,发现仅中国西南地下喀斯特系统每年可能消耗约0.56 Tg甲烷,这一数值接近中国森林和草地的年甲烷吸收总量。这表明,地下空间可能是陆地甲烷循环中一个关键的“幕后引擎”。本研究为完善全球甲烷收支预算提供了关键的机制证据与数据支撑,展现了多学科交叉在地质微生物学研究中的强大能力。
该论文第一作者为bv伟德国际体育官方网站刘晓燕博士,王红梅教授为唯一通讯作者。研究工作得到了国家自然基金委重点基金和重大项目的共同资助(项目批准号:91951208,42494912)。
论文链接:https://doi.org/10.1126/sciadv.ady5942